首页
本馆概况
本馆简介
资质荣誉
领导介绍
理事会
楼层指引
组织架构
读者服务
入馆须知
开放时间
办证须知
联系我们
书目检索
志愿服务
新闻资讯
本馆公告
新闻动态
活动预告
党建之窗
党建动态
廉政专栏
图书推荐
电子资源
专题资料
通知公告
招标采购
信息公开
图书捐赠
地方文献
您现在的位置:
首页
/
专题资料
/
全国刊载北海资料
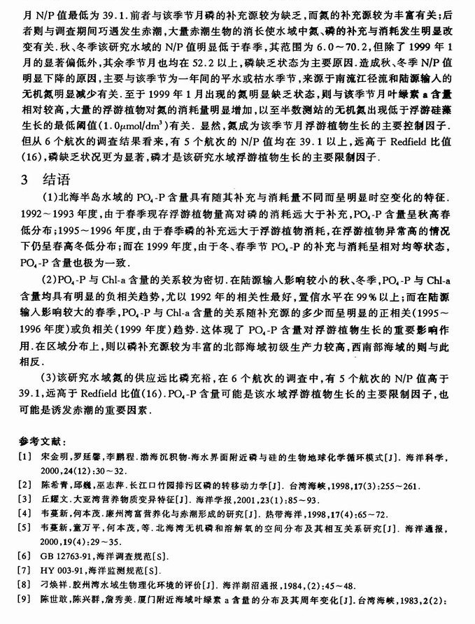
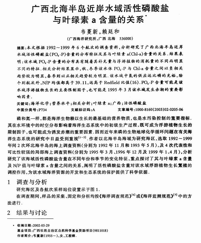
广西北海半岛近岸水域活性磷酸盐与叶绿素a含量的关系
来源:台湾海峡
作者:韦蔓新 赖廷和
发布时间:1970-01-01
浏览: 次
分享到:
投诉反馈