新闻资讯

您现在的位置: 首页/新闻资讯/新闻动态

北海市图书馆喜获殊荣

来源:作者:发布时间:2017-10-13浏览:

分享到:

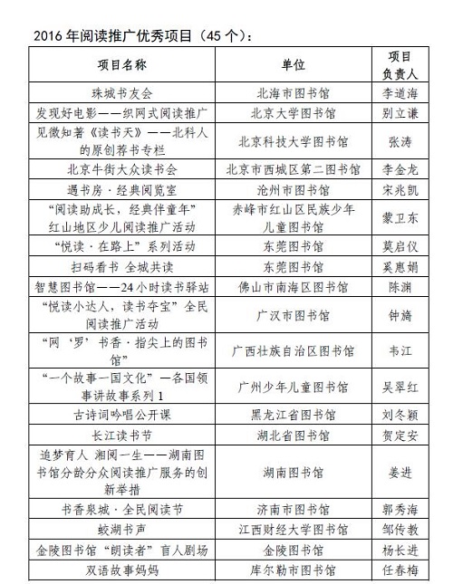
  近日,中国图书馆学会授予北海市图书馆“全民阅读示范基地”称号,此项称号是全国图书馆界最高荣誉之一,是对各级各类图书馆在推动全民阅读工作中所做贡献的高度认可。同时,北海市图书馆“珠城书友会”被评为“2016年阅读推广优秀项目”。

  此次获奖是北海市图书馆继2012年及2016年两次荣获“全民阅读先进单位”称号之后获得的又一殊荣,也为我市创建全国文明城市增砖添瓦。
 
1.jpg
 
2.jpg